
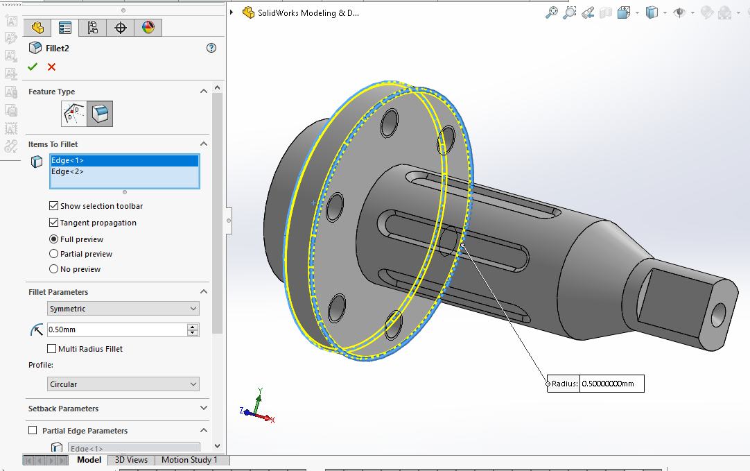
Hello friends welcome to SolidWorks Part Modeling tutorial. In this tutorial we will do Modeling and Detailing in SolidWorks. You can download this SolidWorks Tutorial File from my Ko-Fi Store. If you want to learn SolidWorks from scratch you can buy my SolidWorks Complete Course on Udemy.
Step by Step Guide to Convert below Drawing into 3D Model -:




















“Thank you for reading! If you found this article insightful and valuable, consider sharing it with your friends and followers on social media. Your share can help others discover this content too. Let’s spread knowledge together. Your support is greatly appreciated!”


