
Hello friends welcome to SolidWorks Part Modeling tutorial.  In this tutorial we will do modeling  of Anchor Bracket in SolidWorks. You can download this SolidWorks Tutorial File from my Ko-Fi Store.  If you want to learn SolidWorks from scratch you can buy my SolidWorks Complete Course on Udemy.
Step by Step Guide to Convert below Drawing into 3D Model -:

Select the right plane and create below sketch.

Now extrude the above sketch to the distance of 40mm and set end condition mid plane.

Now select the face and create below sketch.

Create the cut As shown in below image set end condition up to surface.

Now mirror the above cut along the right plane.

Create the fillet of 6mm to the edges. As shown in below image.

Select the face and create below sketch profile.

Now create cut and set end condition up to surface As shown in below image.

Now select the face and project radius and create circle equal to the radius. As shown in below image.

Create the Pad of 3mm As shown in below image.

Select the face and create circle of 13.5mm As shown in below image.

Create the cut As shown in below image.

Now project the edges of existing cut and create below profile.

Create the Pad of 3mm As shown in below image.

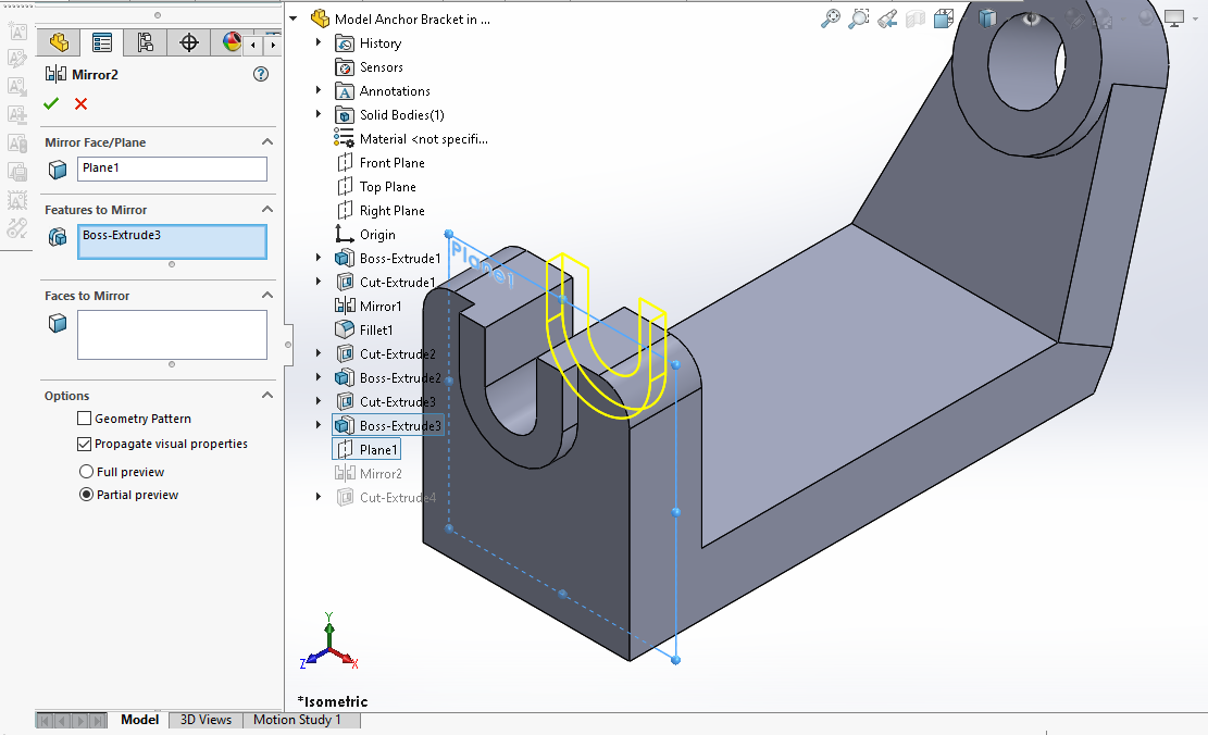
Now create the mid plane as shown in below image.

Now mirror the feature As shown in below image.

Now select the top face and create below hole sketch.

Create the hole As shown in below image.

“Thank you for reading! If you found this article insightful and valuable, consider sharing it with your friends and followers on social media. Your share can help others discover this content too. Let’s spread knowledge together. Your support is greatly appreciated!”



