Hello friends welcome to SolidWorks Part Modeling tutorial. In this tutorial we will do Modeling of Bearing Support in SolidWorks. You can download this SolidWorks Tutorial File from my Ko-Fi Store. If you want to learn SolidWorks from scratch you can buy my SolidWorks Complete Course on Udemy.


Select the top plane and create below sketch.
Now extrude the above sketch and create the pad of 10mm as shown in below image.
Now select the mid plane and create below sketch.
Now extrude the above sketch to distance of 60mm and set it to mid plane as shown in below image.
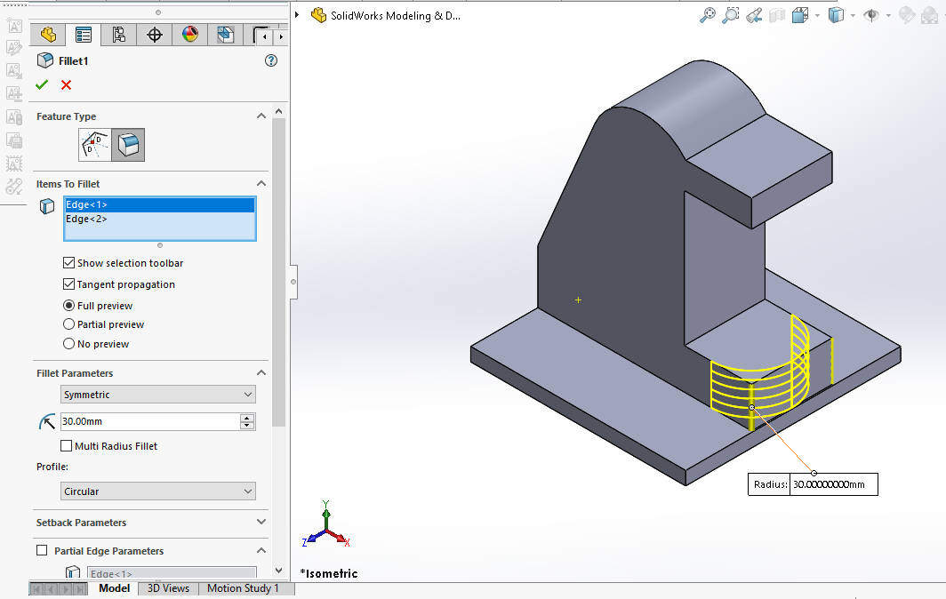
Now provide the fillet of 30mm as shown in below image.
Now select the face and create the below sketch
Now create cut of 20mm as shown in below image.
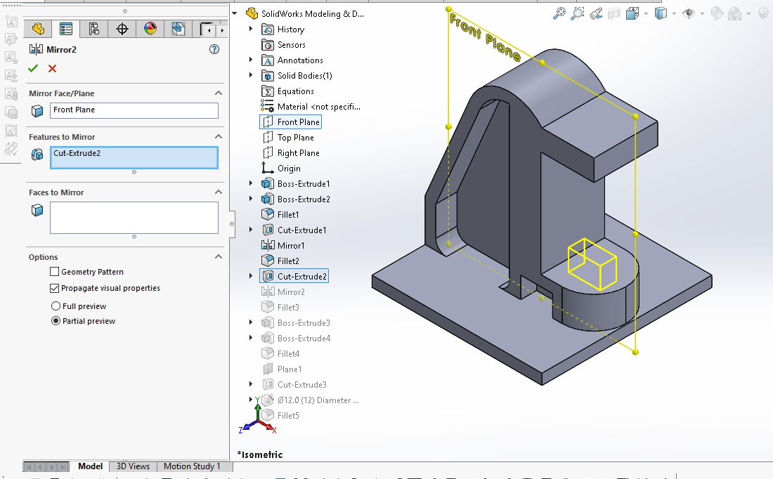
Now mirror the above cut on other side.
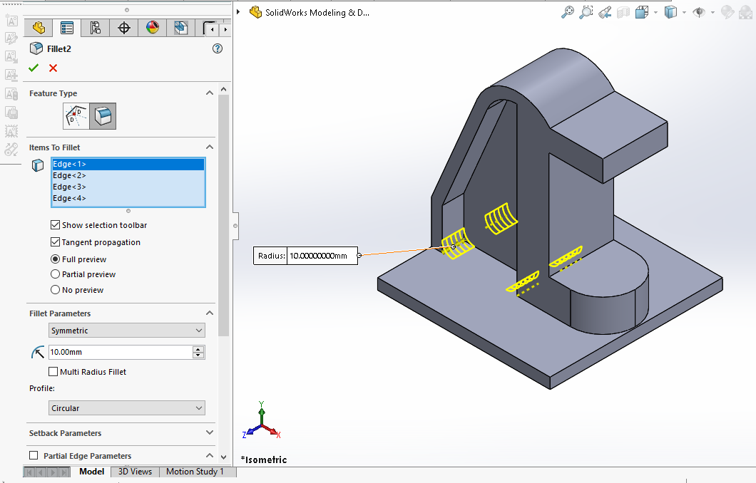
Now create fillet of 10mm as shown in below edges.
Now create the sketch on face.
Now create the cut of 15mm as shown in below image.
Now mirror the cut on other side.
Now create the fillet of 5mm on shown edges in below image.
Now select the top face and create the below sketch.
Create the Pad of 5mm as shown in below image.
Now project above Pad diameter on the face as shown in below image.
Now create the Pad of 5mm as shown in below image.
Now create the Fillet of 10 mm on shown edges in below image.
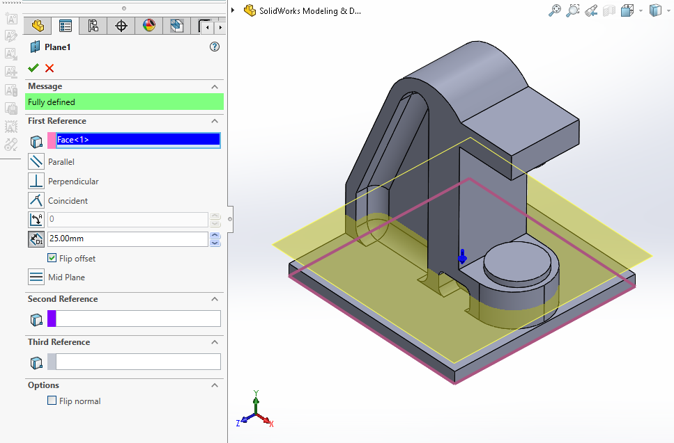
Now create Datum plane at distance of 25mm from bottom face as shown in below image.
Now select the datum plane and create below sketch.
Now create the cut of 30mm as shown in below image.
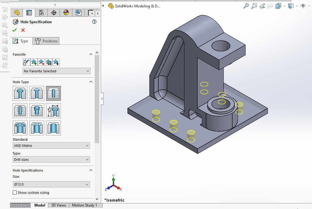
Now select the face and create below hole sketch.
Now create the hole of 12mm as shown in below image.
Now provide fillet of 10mm to all four corner.

“Thank you for reading! If you found this article insightful and valuable, consider sharing it with your friends and followers on social media. Your share can help others discover this content too. Let’s spread knowledge together. Your support is greatly appreciated!”

