
Hello friends, welcome to FreeCAD tutorial in our previous tutorial we have learned How to Clone and rotate body in FreeCAD. In this tutorial we will learn how to use the array tool in a Draft Workbench and how we can pattern the body in FreeCAD. First, we will measure the dimension for our pattern, which is 138 mm as shown in the below image.
Related Posts-:
- Master FreeCAD: Top Free Learning Resources to Enhance Your Skills
- Automate FreeCAD with Python Scripting. Make Custom Tools and Workflows
- Exploring the Future of FreeCAD: Innovations and Trends to Watch

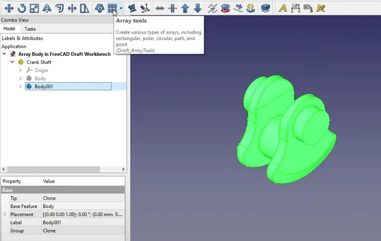
I want to make my body quantity 3 I will switch to the draft workbench and I will select my body and I will click on edit tools so here on the Array tools as shown in the below image.

First things we see here number of elements so if you see our UCS I wanted to make it in X directions so in X Direction I will enter 3 in y direction I want 0 Z Direction I want 0. With respect to our UCS, I will give distance 138 in X direction, which we have measured earlier.

Here our Tutorial get complete, We have learned how to array body in FreeCAD with the help of draft workbench.

If you enjoyed reading this article then please share it on Social media and also give your valuable suggestion in the comment section of this post, your valuable suggestion will help me to improve quality of content in this website.
Related Posts-:
- Getting Started with FreeCAD: No-Cost Introduction to 3D Design
- Enhance Design Skills: Essential FreeCAD Tips for Better Creations
- Career Opportunities: How FreeCAD Skills Can Enhance Job Prospects
“Thank you for reading! If you found this article insightful and valuable, consider sharing it with your friends and followers on social media. Your share can help others discover this content too. Let’s spread knowledge together. Your support is greatly appreciated!”
