
FreeCAD is a powerful tool for mechanical engineers, offering a wide range of features that cater to professional design work. FreeCAD is a powerful open-source parametric 3D modeling software that offers a wide range of tools and features specifically designed for mechanical engineers. FreeCAD allows users to create complex 3D models with ease, making it a valuable asset in the field of mechanical engineering with the help of Part Design Workbench.
With FreeCAD’s intuitive interface and customizable design, FreeCAD enables engineers to efficiently design and analyze various mechanical components and systems. Additionally, FreeCAD supports multiple file formats, allowing for seamless collaboration between different software programs commonly used in the industry.
FreeCAD’s ability to create accurate drawings, assemblies, and simulations makes it an indispensable tool for any mechanical engineer looking to optimize their design process and increase productivity. Whether designing prototypes or optimizing existing models, FreeCAD provides advanced functionalities that cater to the specific needs of mechanical engineers in a professional setting.
Also Read-:
| Create Exploded Assembly with Animation in FreeCAD |
| Model Involute Gear in FreeCAD |
| How to Easily Array Body in FreeCAD |
1. Part Design Workbench-:

The FreeCAD Part Design Workbench is a powerful and versatile tool that is essential for professional CAD designers. This workbench allows users to create complex 3D models with precision and accuracy, making it ideal for designing mechanical parts, components, and products. With a wide range of features such as sketching, constraints, and solid modeling tools, the Part Design Workbench offers unparalleled flexibility in creating detailed geometric shapes and structures. Professionals can easily manipulate existing designs or start from scratch to produce custom-made components tailored to specific requirements.
Additionally, the workbench supports parametric modeling, enabling users to make quick modifications to their designs without starting over from scratch. Overall, the FreeCAD Part Design Workbench is an indispensable tool for professionals looking to produce high-quality 3D models efficiently and effectively.
Key Tools:
- Sketcher: Create 2D sketches with constraints.
- Pad: Extrude a sketch to create a 3D object.
- Pocket: Cut material from a 3D object using a sketch.
- Revolution: Rotate a sketch around an axis to create a 3D object.
- Fillet/Chamfer: Add rounded or beveled edges to your model.
- Pattern: Create linear, polar, or mirror patterns of features.
Also Read-:
| Easily Rotate Sketch in FreeCAD |
| Create Keyboard Short cut in FreeCAD |
| Easily Slice Part with Plane in FreeCAD |
2. FreeCAD Sketcher Workbench-:

The FreeCAD Sketcher Workbench is a powerful design tool that allows professionals to create precise and complex 2D sketches for their projects. With a user-friendly interface and a wide range of tools, users can easily draw lines, arcs, circles, and other geometric shapes with exact dimensions. The workbench also offers constraints, allowing designers to define relationships between different elements in the sketch and ensure accuracy in their designs.
Additionally, the workbench supports parametric modeling, enabling users to easily modify their sketches by changing parameters such as dimensions or angles. Overall, the FreeCAD Sketcher Workbench is an essential tool for professionals looking to create detailed and accurate 2D sketches for their engineering or architectural projects.
Key Tools:
- Geometric Constraints: Define relationships between geometric elements (e.g., horizontal, vertical, parallel).
- Dimensional Constraints: Specify dimensions (e.g., length, radius, angle).
- Construction Geometry: Create guide lines and points that don’t affect the final geometry.
Also Read-:
| Create Exploded Assembly with Animation in FreeCAD |
| Model Involute Gear in FreeCAD |
| How to Easily Array Body in FreeCAD |
3. FreeCAD Part Workbench-:

The Part Workbench is used for creating and modifying basic geometric shapes and performing Boolean operations. The FreeCAD Part Workbench is an essential tool for professionals in the engineering and design industries. This comprehensive workbench allows users to create, modify, and analyze complex 3D models with precision and accuracy.
With a wide range of features such as parametric modeling, sketching tools, and mesh designing capabilities, the Part Workbench offers unparalleled flexibility in creating intricate parts and components for various projects. Professionals can easily navigate through the intuitive interface to design geometric shapes, perform Boolean operations, and generate detailed drawings for technical documentation.
Additionally, the FreeCAD Part Workbench supports multiple file formats, ensuring seamless collaboration with colleagues and compatibility with other software applications. Overall, this powerful tool empowers professionals to streamline their workflow, improve productivity, and produce high-quality designs in a cost-effective manner.
Key Tools:
- Primitives: Create basic shapes like boxes, cylinders, and spheres.
- Boolean Operations: Combine, subtract, or intersect shapes (e.g., Union, Cut, Common).
- Extrude: Extrude 2D shapes to create 3D objects.
- Loft: Create a 3D object by lofting between multiple 2D profiles.
Also Read-:
| How to Clone and Rotate Body in FreeCAD |
| Get Mass Properties, Weight, Volume and Area etc. in FreeCAD |
| Import Autodesk Inventor Part in FreeCAD |
4. FreeCAD Default Assembly Workbench-:

The FreeCAD Default Assembly Workbench is an essential tool for engineers, architects, and designers looking to create complex 3D models and assemblies. This feature allows users to assemble multiple parts into a single design, facilitating the creation of intricate structures with precision and accuracy. With a user-friendly interface and a wide range of tools, the Default Assembly Workbench simplifies the process of creating and manipulating assemblies within FreeCAD.
From aligning components to creating joints and constraints, this workbench offers advanced functionalities that streamline the design process and enhance overall productivity. Whether working on mechanical designs or architectural projects, professionals can rely on the FreeCAD Default Assembly Workbench to bring their concepts to life with efficiency and ease.
FreeCAD Other Assembly Workbench-:
a. FreeCAD A2Plus Assembly Workbench-:

The FreeCAD A2Plus Assembly Workbench is a powerful and versatile tool designed for creating complex assemblies in the field of mechanical engineering. This software allows users to easily define relationships between parts and constraints, enabling them to simulate, analyze, and visualize the behavior of the entire assembly. With features such as kinematic analysis, collision detection, and motion simulation capabilities, the A2Plus Assembly Workbench provides engineers with a comprehensive platform for designing intricate machines and mechanisms.
Furthermore, its compatibility with various CAD formats and strong community support make it an invaluable resource for professionals looking to streamline their design processes and improve overall efficiency in their workflow. With its user-friendly interface and extensive range of tools, the FreeCAD A2Plus Assembly Workbench is a must-have software for engineers seeking precision and accuracy in their assembly designs.
- Purpose: Assembly design and management.
- Features: Create and constrain assemblies, import parts from other files.
Also Read-:
| How to use Texture Mapping in FreeCAD |
| Switch to FreeCAD Advance Cube Navigation Menu |
| How to use Multi View in FreeCAD Drawing |
b. FreeCAD Assembly4 Workbench-:

The FreeCAD Assembly4 Assembly Workbench is a powerful tool specifically designed for users who require advanced assembly modeling capabilities. It allows for the creation of complex assemblies, with features such as constraints, joints, and motion simulation. The Workbench enables users to easily visualize how components fit together and move relative to one another, making it an essential resource for engineers, architects, and designers working on intricate projects. With its user-friendly interface and comprehensive set of tools, the Assembly4 Workbench streamlines the assembly process and enhances workflow efficiency.
By providing precise control over component positioning and interactions, this software empowers professionals to design highly detailed assemblies with accuracy and precision. Overall, the FreeCAD Assembly4 Assembly Workbench is a valuable asset for those seeking to create sophisticated 3D models with ease and precision in their professional projects.
- Purpose: Advanced assembly design using local coordinate systems (LCS).
- Features: Supports complex constraints and animations.
Also Read-:
| Hide & Show Hidden Lines in FreeCAD Drawing View |
| Lock Drawing View Position in FreeCAD Drawing |
| Easily Save FreeCAD Drawing into SVG File |
5. FreeCAD TechDraw Workbench-:

The FreeCAD TechDraw Workbench is a powerful tool that allows engineers and designers to create detailed 2D drawings of their 3D models with precision and accuracy. This workbench offers a variety of tools and features, such as dimensioning, annotation, and hatching, that enable users to fully document their designs for manufacturing or assembly purposes. Users can easily add views from different angles, create section views for better visualization, and organize their drawings with layers and sheets.
The TechDraw Workbench also supports various file formats, making it compatible with other CAD software programs. Overall, the FreeCAD TechDraw Workbench is an essential tool for professionals in the engineering and design fields who require high-quality technical documentation for their projects.
Key Tools:
- Insert Views: Create 2D views of your 3D model.
- Dimensions: Add dimensions and annotations to your drawings.
- Templates: Use templates for standard drawing formats.
Also Read-:
| Add Prefix and Note to the Dimension |
| Add Active 3D view in FreeCAD Drawing |
| Suppress Part Feature in FreeCAD |
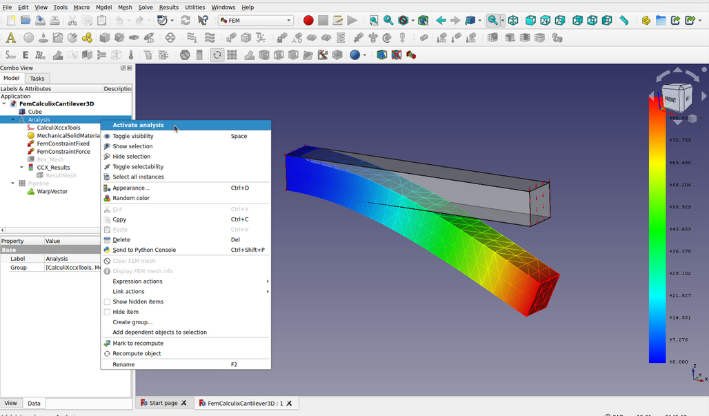
6. FreeCAD FEM Workbench-:

The FreeCAD FEM Workbench is a powerful tool designed for performing finite element analysis within the FreeCAD open-source 3D modeling software. This specialized workbench allows engineers and designers to analyze the structural integrity and performance of their designs by simulating real-world conditions and forces. With features such as meshing tools, boundary condition settings, material properties, and result visualization options, the FEM Workbench provides users with a comprehensive suite of tools to accurately model complex systems and optimize designs for robustness and efficiency.
Its intuitive interface, extensive documentation, active community support, and ability to import/export various file formats make it a popular choice among professionals in mechanical engineering, civil engineering, aerospace industries, and more. Whether you are a beginner or an experienced user, the FreeCAD FEM Workbench offers a reliable platform for conducting advanced simulations and enhancing your design workflow.
Key Tools:
- Mesh Creation: Create a mesh for your model.
- Material Assignment: Assign materials to parts of your model.
- Solver Setup: Set up and run simulations (e.g., structural, thermal).
- Result Analysis: Analyze and visualize simulation results.
Also Read-:
| Measure Area, Volume & Center of Mass with Python Script |
| Making a String Solid in FreeCAD |
| FreeCAD Part Modeling Tutorial 125 |
7. FreeCAD Spreadsheet Workbench-:

The FreeCAD Spreadsheet Workbench is a powerful tool designed for professionals in various industries who require complex data manipulation and analysis within the FreeCAD platform. This feature allows users to input, organize, and calculate numerical data in a familiar spreadsheet format, enabling efficient workflow and accurate results. With capabilities such as cell formatting, mathematical functions, and customizable formulas, the Spreadsheet Workbench enables users to perform intricate calculations and generate detailed reports with ease.
Additionally, this tool supports collaboration through its ability to import/export data from external sources, making it ideal for sharing information among colleagues or integrating data from other software programs. Overall, the FreeCAD Spreadsheet Workbench is an indispensable resource for professionals seeking a comprehensive solution for managing and analyzing complex numerical data within their design projects.
Key Tools:
- Create Spreadsheets: Define and organize parameters.
- Link to Model: Link spreadsheet cells to your model for parametric design.
Also Read-:
| FreeCAD Part Modeling Tutorial 130 |
| FreeCAD Part Modeling Tutorial 131 |
| FreeCAD Part Modeling Tutorial 132 |
8. FreeCAD Fasteners Workbench-:

The FreeCAD Fasteners Workbench is a powerful tool designed for engineers and designers to easily create and manage fasteners in their 3D CAD models. This specialized workbench provides a user-friendly interface with a wide range of customizable fastener types, including screws, bolts, nuts, washers, and more. Users have the ability to specify detailed parameters such as size, thread type, pitch, material, and other crucial specifications to accurately model real-world fastening components within their designs.
Additionally, the Fasteners Workbench offers advanced features like automatic assembly constraint generation and compatibility with other CAD software formats. Its intuitive design makes it an indispensable tool for professionals looking to streamline the creation of complex mechanical assemblies with precision and efficiency. The FreeCAD Fasteners Workbench ultimately empowers users to create robust and accurate 3D models while enhancing productivity in the design process.
Key Tools:
- Insert Fasteners: Add screws, nuts, bolts, and other standard fasteners.
- Customize Fasteners: Adjust dimensions and properties of fasteners.
Also Read-:
9. Python Scripting in FreeCAD-:

Python scripting in FreeCAD provides users with a powerful tool to automate tasks, customize workflows, and extend the functionality of the software. With its seamless integration of Python as a scripting language, FreeCAD allows users to create complex parametric models, generate geometry, manipulate objects, and perform simulations with ease. The flexibility and versatility of Python scripting in FreeCAD make it an essential tool for professionals working in engineering, architecture, product design, and other industries where 3D modeling is required.
By leveraging the vast array of Python libraries available, users can enhance their productivity and efficiency by writing scripts that automate repetitive tasks and streamline their workflow. Additionally, the active community of developers and enthusiasts contribute to a wealth of resources and support for those looking to expand their skills in using Python within FreeCAD.
Key Tools:
- Python Console: Execute Python commands interactively.
- Macros: Record and run macros to automate repetitive tasks.
- Custom Workbenches: Create custom tools and workbenches using Python.
Also Read-:
Tips for Mechanical Engineers
- Use Parametric Design: Create flexible models that can be easily modified.
- Leverage Add-ons: Use add-ons like A2plus, Fasteners Workbench, and Sheet Metal Workbench to enhance your designs.
- Organize Your Model Tree: Keep your model tree organized for efficient workflow.
- Join the Community: Participate in the FreeCAD community to learn from others and share your projects.
Conclusion-:
FreeCAD offers a comprehensive set of tools for mechanical engineers to create professional-quality designs. By mastering the essential tools and functions outlined in this guide, you can efficiently design, analyze, and document your mechanical projects. Happy designing!
“Thank you for reading! If you found this article insightful and valuable, consider sharing it with your friends and followers on social media. Your share can help others discover this content too. Let’s spread knowledge together. Your support is greatly appreciated!”

